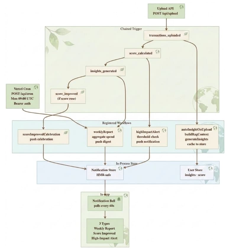
This is a submission for the OpenClaw Challenge. What I Built PlanetLedger is a sustainability finance dashboard that turns your bank statements into environmental intelligence. You upload a CSV or PDF statement, and the app automatically categorises every transaction, calculates a planet impact score, and fires off a chain of automated workflows — all powered by an event bus I called OpenClaw.

I built my own event bus for a sustainability app — here's what I learned about agent automation using OpenClaw
ujja·Dev.to··1 min read
D
Continue reading on Dev.to
This article was sourced from Dev.to's RSS feed. Visit the original for the complete story.