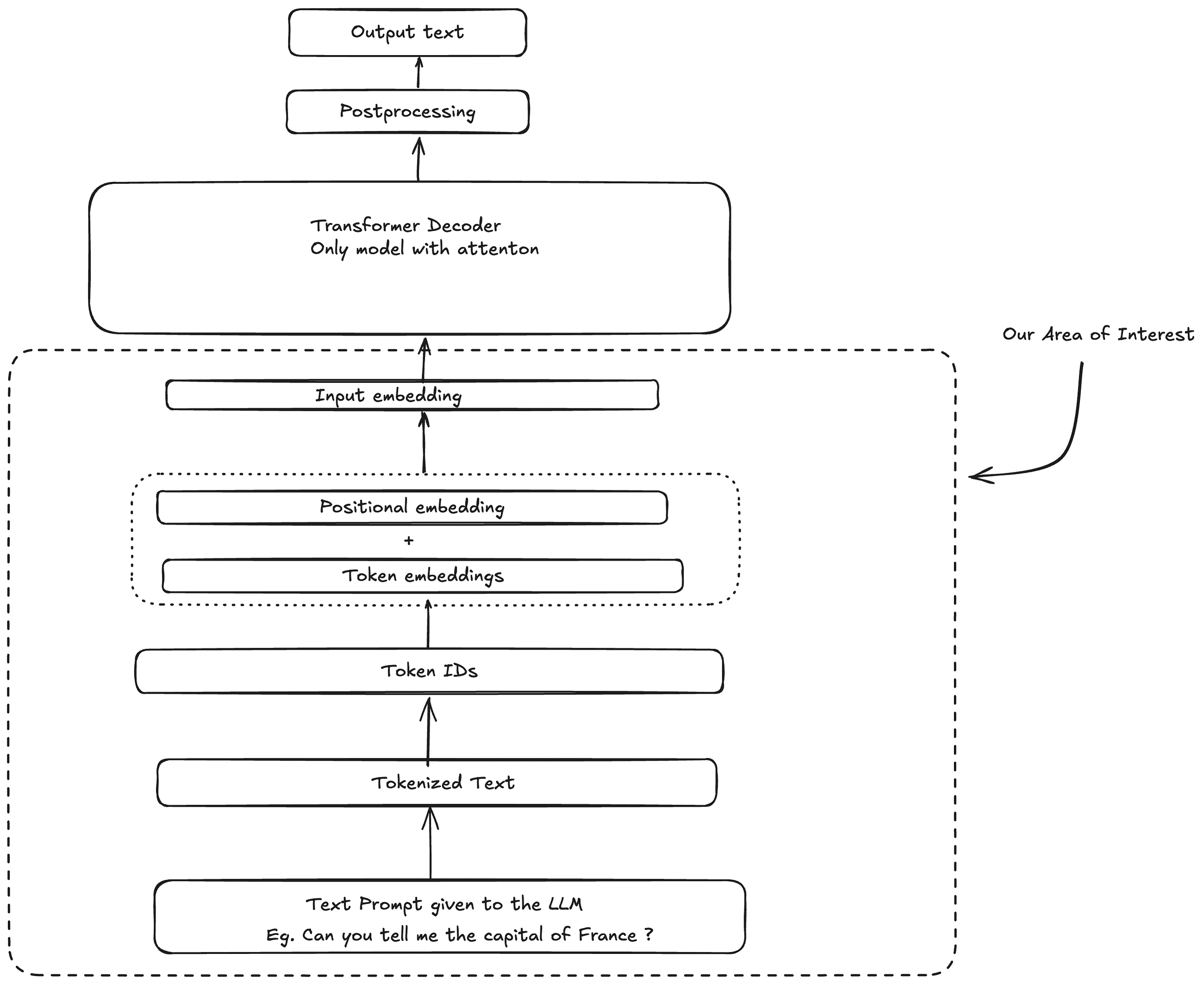
The prompt we give to an LLM doesn’t remain text for long. It gets transformed into something called input embeddings — dense vectors of…Continue reading on Medium »

Before Attention: What Really Happens to Your Prompt Inside an LLM
Anubhav Mandarwal·Medium AI··1 min read
M
Continue reading on Medium AI
This article was sourced from Medium AI's RSS feed. Visit the original for the complete story.