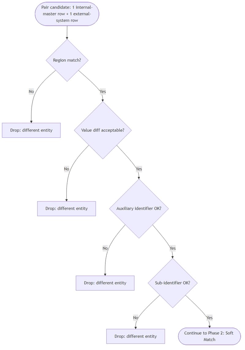
TL;DR Operations/Systems engineer recently moved to the software side via AI collaboration. Built a domain-specific entity resolution tool in a handful of evening sessions with Claude Code. Caught about 99.2% of human-detected reconciliation errors when replayed against 8 weeks of historical data.
Turned a "skilled-veterans-only" weekly task into something anyone on the team can run. Design ret
