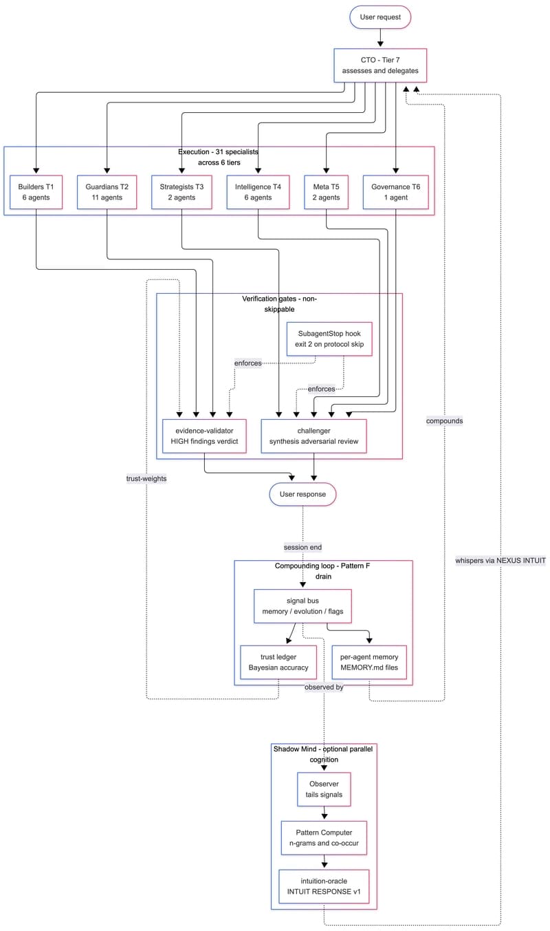
An honest engineering writeup of a self-evolving multi-agent system we built on top of Claude Code — complete with a parallel cognitive layer, dynamic hiring pipeline, and 341 passing structural contract tests. Source code is open — come break it. [Architecture Overview — from user request through CTO orchestration, 6-tier specialization, non-skippable verification gates, Pattern F compounding loo