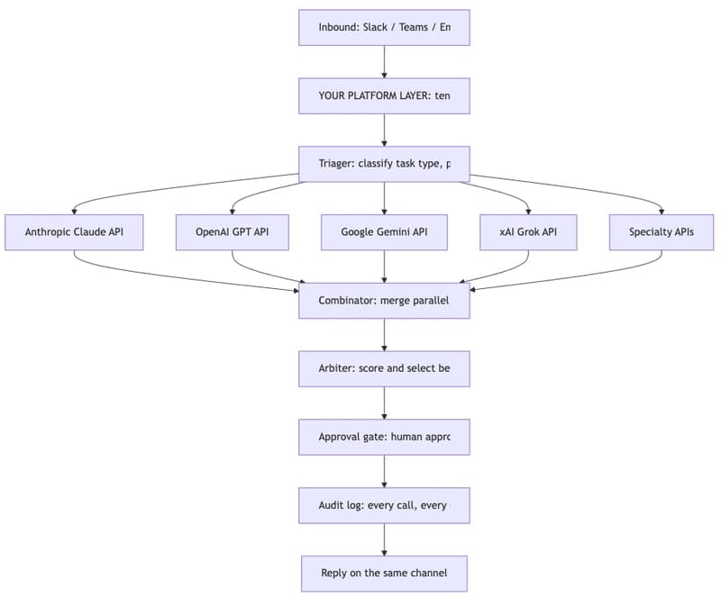
Why I wouldn't pick a single LLM — and the platform layer (Claude + GPT + Gemini + Grok, with approval gates and audit hooks) that turns four APIs into one product a CFO can sign off on. Introduction What is a virtual digital employee service? It's a software service that provisions AI "employees" — agents scoped to a specific role (HR Analyst, Finance Controller, Product Designer) rather th

How I'd Build a Multi-Tenant Digital Employee Platform: Multi-LLM Routing, Approval Gates, MCP, and SOC2-Ready Audit Trails
Yaohua Chen·Dev.to··1 min read
D
Continue reading on Dev.to
This article was sourced from Dev.to's RSS feed. Visit the original for the complete story.